The 2.4-liter Ford Duratorq 2.4 engine was produced from 2006 to 2014 and was installed on the seventh generation of Ford Transit minibuses. This diesel engine is part of a series of Common Rail motors with a capacity of 100 to 140 hp.

The Duratorq 2.4 is designed with state-of-the-art technology and a high pressure manifold mounted on the intake. The power unit meets all environmental requirements. An innovative approach to engine design has allowed Ford to bring its developments to near perfection. The Duratorq 2.4 motor is not only economical, flexible and smooth in operation, but also resource-intensive.
Specifications
| Manufacturer | Ford |
| Also called | Duratorq 2.4 |
| Production years | 2006 |
| Fuel system | direct injection |
| Configuration | inline |
| Number of cylinders | 4 |
| Piston stroke, mm | 94,6 |
| Cylinder bore, mm | 89,9 |
| Compression ratio | 17.5 |
| Displacement, cc | 2402 |
| Power output, hp | 100 — 140 / 3500 |
| Torque output, Nm / rpm | 285/2200 — 310/2000 |
| Fuel type | diesel |
| Euro standards | Euro 4 |
| Firing order | 1-3-4-2 |
| Engine lifespan, thousand km — official information |
350 |
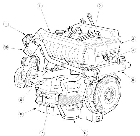
Duratorq 2.4 Engine Diagram

- Intake manifold;
- Cylinder head cover;
- Camshaft housing;
- Cylinder head;
- Water-cooled Exhaust Gas Recirculation (EGR) Heat Exchanger;
- Oil cooler / oil filter;
- Reinforcement frame;
- Oil sump;
- Fully electronic high pressure fuel pump;
- EGR connector (if equipped);
- EGR valve.
Quality and durability
According to unofficial data, the life of diesel engines is 350 thousand kilometers. The manufacturer itself does not comment on this. The practice of operating Ford Transit shows that the figure of 350 thousand kilometers, obeying a van, is a kind of minimum.
